近日,pp电子平台官网李金莲教授团队在Theranostics上发表了题为“Modulation of comorbid depression of neuropathic pain bydopamine input from VTA to the ventral hippocampus”的文章,该研究采用慢性痛抑郁共病DA模型,揭示了VTA-VHPC通路的神经解剖学特征及其在慢性痛抑郁共病中的可塑性变化,研究中运用化学遗传学、光遗传学和行为药理学等技术手段探讨了该通路在慢性痛抑郁共病中的作用,并揭示了相关的受体机制。为抑郁相关疾病的研究提供了新的神经生物学机制解释。
pp电子平台官网姬媛媛老师为本文的第一作者,李金莲教授、空军军医大学史娟副教授和西安交通大学赖江华教授为本文的共同通讯作者。

图1 VTA-vHPC神经通路解剖学特征

图2 VTADA-vHPC神经通路活性检测

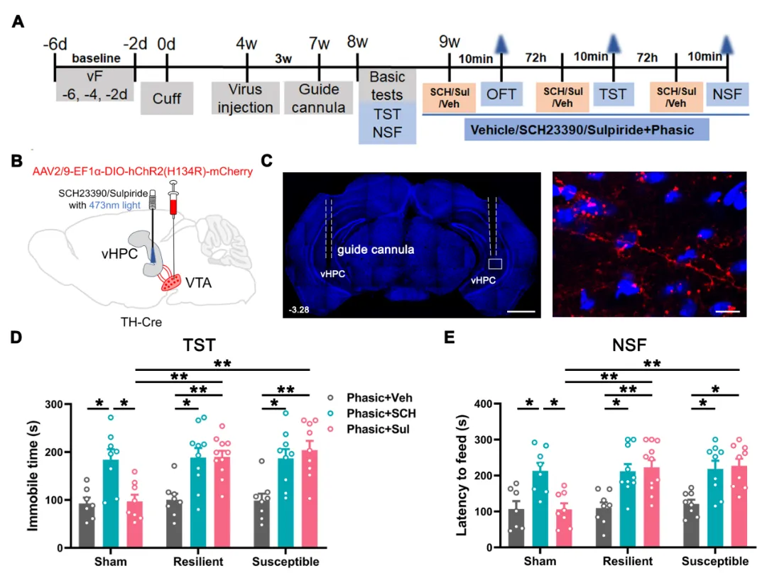
图3 VTADA-vHPC通路通过D1R和D2R发挥抗抑郁作用

图4 D1R和D2R在vHPC内谷氨酸能和GABA能神经元上的表达情况

图5 文章工作假说图